L'équipe Prioleau a publié un nouvel article dans Nucleic Acid Research :
Transcription at an inducible common fragile site reveals replication origin strength hierarchy
Résumé :
While genome-wide analyses in vertebrates suggest that transcription negatively regulates replication origin activation, thereby shaping the landscape of replication initiation, it remains unknown whether efficient replication origins can overcome this suppression…
L'équipe Gazave a publié un nouvel article dans EMBO reports :
Multifaceted conserved functions of Notch during post-embryonic neurogenesis in the annelid Platynereis
Résumé :
Notch signaling is an evolutionarily conserved pathway known to orchestrate neurogenesis by regulating the transition from progenitors to neurons and glia, and by directing neurite outgrowth and axon guidance in many species. Although…
L'équipe Duharcourt a publié un nouvel article dans Genome Biology :
A H3K27me3 reader complex couples H3K27me3 accumulation to nascent transcription of transposable elements in Paramecium
Résumé :
Backgroud
The ability to deposit histone H3K27-trimethyl (me3) marks is essential for transcriptional repression by Polycomb Repressive Complex 2 (PRC2). This is largely attributed to Polycomb repressive complex…
L'équipe Wassmann a publié une review dans Chromosome Research :
Decoding Cdk1 control: from mitotic thresholds to meiotic specificity
Résumé :
The eukaryotic cell cycle is one of the most fundamental biological processes, ensuring the accurate duplication and segregation of the genome during mitosis. Decades of research across model systems have shown that this process is orchestrated…
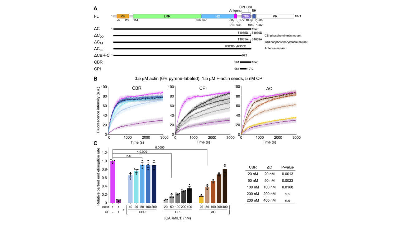
L'équipe Romet-Lemonne / Jégou a contribué à la publication d'un nouvel article dans Science Advances :
Mechanisms of CARMIL dimerization, autoinhibition, and capping protein binding
Résumé :
Capping protein (CP) regulates actin-based motility by blocking monomer exchange at the filament barbed end. Several proteins, including CARMIL, bind CP and allosterically weaken its affinity for the barbed end.…
L'ancienne équipe Camadro et la plateforme ProtéoSeine ont contribué à la publication d'un nouvel article dans Cell Reports Medicine :
SIRT1 mediates brain metabolic and developmental consequences of methionine synthase deficiency in inborn errors of cobalamin metabolism
Résumé :
Inborn errors of vitamin B12 metabolism (IECM) resulting from impaired methionine synthase (MTR) activity cause severe cognitive and…
L'équipe Ladoux/Mège a contribué à la publication d'un nouvel article dans Materials Horizons :
Thermal-driven H-bond reconfiguration for bioinspired high-strength anisotropic supramolecular hydrogels
Résumé :
Natural anisotropic tissues, such as tendons and cartilages, achieve remarkable mechanical properties and various biofunctions through oriented hierarchical structures. Inspired from organisms, we develop a synergistic molecular and structural engineering technique based…
L'équipe Minc a publié un nouvel article dans Molecular Biology of the Cell :
A cross-species analysis of cell wall mechanosensors
Résumé :
The Cell Wall (CW) protects fungal cells from various challenges making its integrity essential for cell survival. CW integrity is monitored by transmembrane sensors that activate effectors to promote CW synthesis in response to…
L'équipe Léon a contribué à la publication d'un nouvel article dans Journal of Cell Biology :
Ist2 is a phospholipid scramblase that links lipid transport at the ER to organelle homeostasis
Résumé :
Lipid scramblases allow passive flip-flop of phospholipids between bilayer leaflets, thereby promoting membrane symmetry. At the endoplasmic reticulum (ER), where phospholipid synthesis is restricted…
L'équipe Pintard a contribué à la publication d'un nouvel article dans Journal of Biological Chemistry :
The SETD2 L1609P mutation found in leukemia disrupts methyltransferase activity and reduces histone H3K36 trimethylation
Résumé :
SETD2 is the primary methyltransferase responsible for generating H3K36me3, an epigenetic mark that is essential for transcriptional regulation and chromatin integrity. SETD2 mutations are frequently observed…
