L’équipe Dumont a publié un nouvel article dans Journal of Cell Biology :
Mechanical coordination between anaphase A and B drives asymmetric chromosome segregation
L’équipe Minc de l’Institut Jacques Monod a également contribué à cet article.
Résumé :
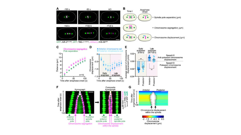
Chromosome segregation during anaphase occurs through two mechanistically distinct processes: anaphase A, in which chromosomes move toward spindle poles, and anaphase B, in which the anaphase spindle elongates through cortical astral microtubule pulling forces. Caenorhabditis elegans embryos have been thought to rely primarily on anaphase B, with little to no contribution from anaphase A. Here, we uncover a novel anaphase A mechanism in C. elegans embryos, driven by the kinesin-13 KLP-7MCAK and opposed by the kinesin-12 KLP-18. We found that the extent of chromosome segregation during anaphase A is asymmetrically regulated by cell polarity cues and modulated by mechanical tension within the spindle, generated by opposing forces acting on chromosomes and spindle poles. Additionally, we found that the contribution of anaphase A to chromosome segregation increases progressively across early embryonic divisions. These findings uncover an unexpected role for anaphase A in early C. elegans development and reveal a KLP-7MCAK–dependent mechanical coordination between anaphase A– and anaphase B–driven chromosome segregation.
Crédit figure : Dias Maia Henriques AM, Davies TR, Dmitrieff S, Minc N, Canman JC, Dumont J, Maton G. Mechanical coordination between anaphase A and B drives asymmetric chromosome segregation. J Cell Biol. 2026 Jan 5;225(1):e202505038. doi: 10.1083/jcb.202505038. Epub 2025 Oct 22. PMID: 41124275.

